Understanding & Writing Reports I: Incident & Progress Reports
Intended learning outcomes of this tutorial. Students should be able to:
- identify and explain a possible organisational structure for an incident report
- identify and explain a possible organisational structure for a progress report
Identifying Important Features of Reports
Comparing formal and informal reports. In the following table, write down the typical audience, purpose and text type of formal and informal reports as you perceive them. What do you think are the major differences between them?
The Technical Writing Process
The Writing Process
When you are asked to produce a report and once you have finished your research, how do you start? What are your steps?
Form small groups and rearrange the following ten stages of the writing process in chronological order, justifying your decisions. You can simply select the text from the columns on the left and drag them into the boxes on the right.
The Audience and Purpose
Colour-code all the main verbs and their respective subjects in Text A, B and C, using the buttons below. Compare and discuss the kinds of verbs in each text, e.g. with regard to their formality, expression of certainty, etc. If you make a mistake, you can clear the colour-coding (unfortunately for the whole text box) by clicking the ‘clear formatting’ button. Make sure you’re in the right text box first, though by clicking somewhere inside it.
Text A
Flight simulators are expensive devices that airlines use to train their pilots. Currently, the instructor interacts with the simulator through touch screens. We analyzed how a voice driven interface can improve the trainer’s interaction time efficiency and fluency with the simulator. Real training scenarios were analyzed and 12 representative tasks were chosen for this study. Time comparisons between the voice driven interface and two touch screen interfaces are reported. Twenty voice commands have been derived from the 12 tasks. The analysis of task completion time for touch screen is based on a model-based approach that relieves us from having users performing tasks with the interfaces, the KLM-GOMS model. Results show an average execution time gain of 33.8% using voice commands compared to touch screen commands. However, even though the majority of commands have faster input time for the voice activated interface, some are faster to enter through the touch screen, which suggests that an interface that allows both types of interaction mode might be best.
Text B
Apple patches iPhone bugs
Apple updated the software that runs its iPhones in hopes of decreasing dropped calls, improving battery life and cutting the time it takes to synchronize the device with a computer.
Shortly after Apple made the new software available on its iTunes online service, some users offered positive feedback on internet forums, saying it appeared the device was getting faster at handling key tasks.
In contrast, an August update that was supposed to improve the iPhones‘ connectivity to high-speed data networks drew mainly negative responses claiming it didn’t work.
Apple also said the new update “improved accuracy of the 3G signal strength display” meaning the phone would show more “bars” on the connection meter. However, the quality of the connection was not necessarily affected by the update.
Apple said the new software will also improve email reliability and reduce crashing applications. Besides complaining about such bugs, which have given Apple’s high-end reputation some relatively rare knocks, iPhone owners have grumbled about missing text messages. After the update is installed, the device will chirp its text message alert several times.
Text C
so for example if i made this argument that said that, there‘s lots of good evidence that says you know most of us like sweets, most of us like fats now we don’t like to say boy i love to eat a big tub of fat but we all like butter on our bread, right? and the reason why we like butter on our bread is cuz it got high fat content. one of the argument … the reason why we like really good, premium ice creams, is because they have high fat content, that‘s the main thing that separates a premium ice cream from your run of the mill ice cream. so, um you could make this evolutionary account that said, gee, maybe the reason why we like we tend to universally like sweets and fats, is because of our evolutionary heritage. maybe an_ a taste for those substances, was adapted in our past. maybe we’ve evolved a preference. for sweet and fat. now does that mean that when you‘re walking down the street and you walk by the donut place, and you smell the cinnamon rolls, wafting out, which are high both in sugar and fat, you say, i gotta have one. it’s not my fault it‘s my evolutionary heritage i have no choice in this, i’m a highly evolved human being and that‘s what i’ve evolved to do is gonna be eat the donut right? so, we wanna sorta try to talk about what the me- what it means to make a biological evolutionary argument.
Identify which type of text Text A, B and C are extracted from.
- Text A
- Text B
- Text C
Now that you have identified the type of text what do you think the intended purpose of these texts is?
What is the likely relationship between the writer and the audience?
Identify the language features and their function(s) in all three texts. How do the authors use some of these features to engage the audience?
Incident Report
An incident is any event which is not part of the standard operation in or service provided by an organisation. In general, an incident may fulfil one or more of the following conditions:
- It causes, or may cause, an interruption of the operation of the organisation or the service it provides.
- It reduces or may reduce the quality of the operation or the service.
- It causes or may cause harm or damages to the stakeholders of the organisation.
There are different types of incidents in different disciplines. Within the IT domain, incidents can vary from system failures, phishing attacks, loss of or damages to data. In an engineering project, an incident may include mechanical failures, injuries, flaws in design, delays, and so on.
Recognising Generic Structure
In general, incident reports can be organised into Summary, Background, Facts, and Outcome sections. Although the labels for these seem to be be pointing towards a relatively clear structure, the boundaries may sometimes be slightly more fluent than originally expected. The frame below allows you to select a number of different samples from the dropdown list, categorised according to subjects, to help you identify these structural elements.
Read through the samples you think are most relevant to your own subject and try to answer the following questions:
- Where do the different sections in this report begin and end? First try to identify these sections yourself by writing name of the section, followed by a colon in front of the section text in the box containing the report, and then switch on the colour coding to see whether your expectations are confirmed.
- Do you think this is an effective way of organising this report? Why?
Reading for Meaning
Read the incident reports above again and answer the following questions:
Recognising Language Features
Look at the different examples of reports above again and answer these questions:
Compilation Strategies
Compiling an incident report, or, as a matter of fact, any report, involves a number of different steps/sub-tasks.
- Analysing the situation & identifying the relevant facts (discarding the rest).
- Understanding your own responsibilities in dealing with the situation.
- Demonstrating a suitable degree of initiative and resourcefulness in making suggestions as to how to deal with the situation, if your role requires this.
Analysing the Situation
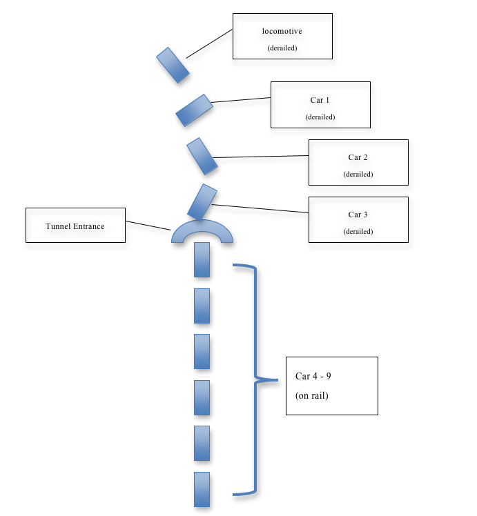
Before you actually write your report, you should start by analysing the incident in detail. Below, you’ll find a diagram that shows the position of a train and its carriages after a derailment. The table below this provides the basic facts and details that you will need in order to to write an incident report about the accident.
Look at both the graphic and the table of facts below, and try to identify all the relevant facts you need to include in your report. Which details do you think may be relevant and which irrelevant? Mark the relevant ones by placing a ‘Y’ in the box next to them, and the ones to exclude by adding an ‘N’, then discuss your choices with your neighbour, justifying them.

| Type of Fact | Detail | Relevant? (Y/N) |
|---|---|---|
| Time & place of accident | 15th March 2011, 6:43 pm | |
| Name of driver | Peter Chan (Staff ID 529879) | |
| Number of locomotives | 1 | |
| Number of carriages | 9 | |
| Type of train (passenger/cargo) | passenger | |
| Cause of accident | Driver error. The driver was under the influence of his prescribed medication and did not pay attention to the speed limit and the warning signals in the cabin. | |
| Speed of train going into the tunnel | 150 km/h | |
| Maximum allowed speed in tunnel | 80 km/h | |
| Number of derailed carriages | 4 | |
| Number of passengers | 374 | |
| Injuries and casualties | 7 dead, 62 injured | |
| Damage to track and equipment (HK$) | 10 million | |
| Weather conditions | Low visibility as a result of the thunderstorm | |
| Events/actions following the accident | Personnel from the Dispatch and Control Centre noticed the accident immediately from the control panel. The Fire Department was notified and the rescue team arrived at the site within 10 minutes. |
Understanding Your Responsibilities
Incident reports of the type we’re discussing here aren’t usually only written to inform someone/the public of the facts concerning an incident, but their purpose is generally also to demonstrate the efficiency and sense of responsibility of the ‘reporter’ in handling the situation, and to reassure the person/people to be informed that this situation is now well under control. The former may occur throughout the report, whereas the latter happens predominantly in the outcome section.
Assuming that you are the chief engineer at the Control Centre and your task is to inform the railway company of the incident, identify your additional responsibilities in this. Which of the above actions would you already have set in motion/been responsible for, and what other steps would you still (need to) initiate in the interests of the company and to show your own initiative?
Progress Report
The function of a progress report is to inform your superiors or commissioning institutions about the amount of progress that has been made on a project, which problems or issues have been encountered and which phases have been completed, which phase has been reached, and what is supposed to happen next. They thus share some details with incident reports, but also exhibit distinct differences in their structure. For instance, both types of reports begin by providing a Summary and some Background information sections. The next section, entitled Progress, which may also contain some of the facts of the incident report if progress has been hampered by any incidents; otherwise it just charts the progress and details what has been accomplished so far. This is then followed by a description of the current stage of the project, called Situation Now. The final section details Future Plans and is fairly similar to the Outcome section in incident reports in that it describes future actions/initiative to be taken.
Here are some samples of progress reports. Can you divide them into different sections?
With the colour coding switched on for the above examples, look at the use of different tenses in the different sections of the report. Can you relate the use of tenses to the individual functions of the sections?